NABARD - IFIR2014 - page 41

i nc lu s i ve f i nanc e i nd i a re port 2014
22
BCs, ATMs, and satellite branches. All these unbanked
villages have been covered by opening banking outlets
comprising 2,493 branches, 69,589 villages covered by
BCs with 2,332 villages covered through other modes. In
order to continue with the process of ensuring meaning-
ful access to banking services to the excluded, banks were
advised to draw up fresh three-year FIPs for 2013
16.
Banks were also advised to ensure that the FIPs prepared
by them were disaggregated and percolated down to the
branch level so as to ensure the involvement of all the
stakeholders in financial inclusion efforts and also to
ensure uniformity in the reporting structure under FIPs.
The focus under the new plan thus was more on the
volume of transactions in the large number of accounts
opened.
In Phase II, under the roadmap for provision of
banking outlets in unbanked villages with population
less than 2,000, about 4,90,000 unbanked villages have
been identified and allotted to banks for coverage in a
time-bound manner by 31 March 2016. RBI is closely
monitoring the progress made by the banks under the
roadmap.
By March 2014, according to reports received from
State-Level Bankers’ Committees (SLBCs), banks had
opened banking outlets in 1,83,993 unbanked villages,
comprising 7,761 branches, 1,63,187 BCs and 13,045
through other modes. However, villages covered by all
modes still only represent less than 38 per cent of total
unbanked villages. Undoubtedly the balance of smaller
and more scattered and remote villages that remain to
F
IGURE
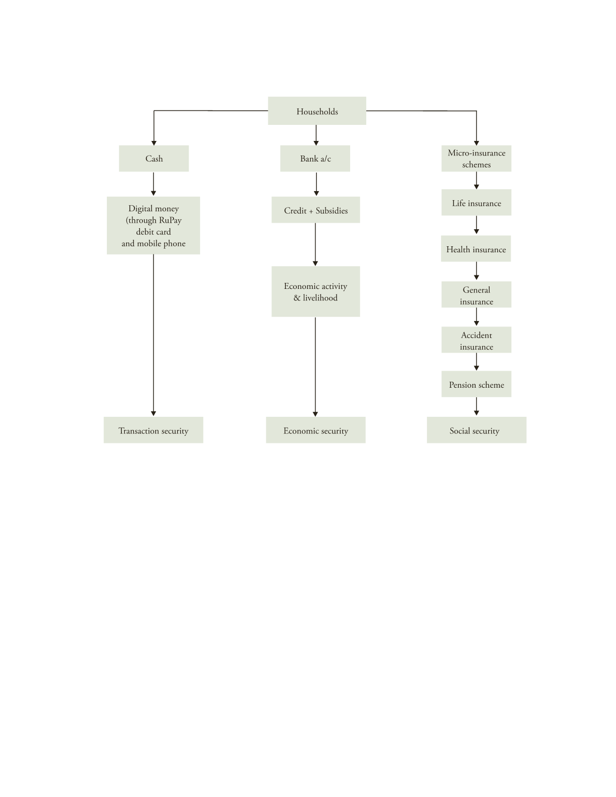
2.1
Impact of Financial Inclusion on Households
Source
: GoI (2014) Pradhan Mantri Jan-Dhan Yojana document.
1...,31,32,33,34,35,36,37,38,39,40 42,43,44,45,46,47,48,49,50,51,...196
Powered by FlippingBook