NABARD - IFIR2014 - page 88

agent s of f i nanc i a l i nc lu s i on
69
customer’s doorstep. For this it is intended to activate the
existing CSCs and build upon with their wider functions
and services provided. There are 1,26,000 CSCs,
31
out of
which only 12,000 are BCs of the banks. Thus the future
of BCs involves a mix of fixed and mobile service points
which could provide better quality and a wider range of
services in a viable manner.
PART 2
3.8 TECHNOLOGICAL DEVELOPMENT IN
FINANCIAL SERVICES SECTOR
Notwithstanding the larger social goals that drive finan-
cial inclusion, there are serious economic questions that
bother the architects who structure the edifices of inclu-
sive banking systems. Banks everywhere have started real-
izing that the costs associated with working through the
traditional brick and mortar model, especially, in remote
regions, are enormous and would continue to pose major
hurdles on the way to promoting financial inclusion.
Encouraged by the banking regulator, there has been
a constant search for viable channels and methods of
externalizing costs of intermediation which can lead up
efficiently to the last mile user of financial services. As dis-
cussed in the previous section, the multiple experiments
made with the BC/BF models have all been directed at
evolving viable and business models that could push the
reach of financial services to newer and newer sections of
population. With many of these models failing to prove
their viability in conclusive terms, the role of technol-
ogy has come to be reemphasized as a key enabler for
financial inclusion.
While reach, economy on scale and efficiency are the
major advantages of technology-led models of financial
intermediation, their fast dissemination more often than
not gets hindered by various factors ranging from policy
imperfections, infrastructural bottlenecks and incom-
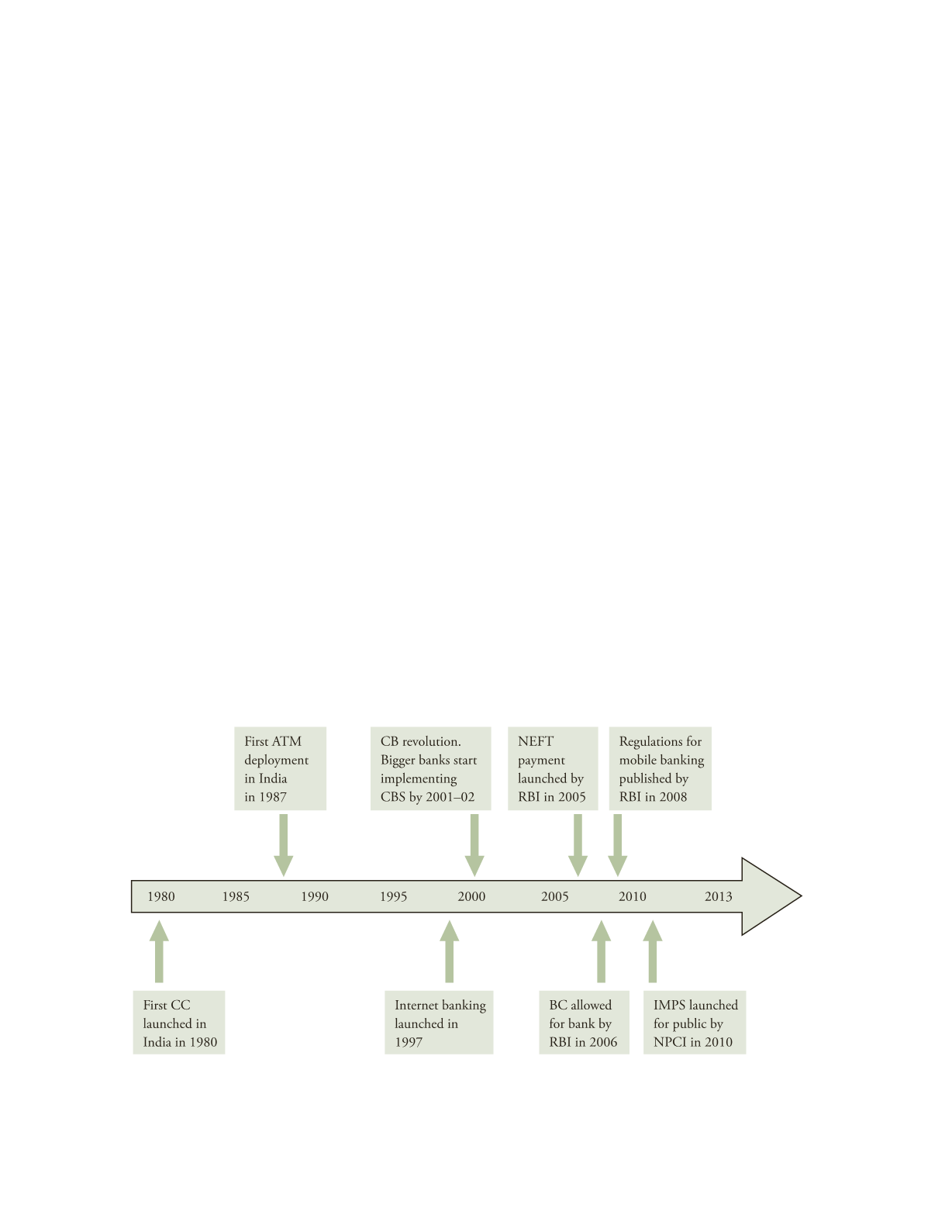
patibility with users’ values and perceptions. Figure 3.3
represents the timeline of innovation in Indian banking
and financial services since 1980, the year when the first
credit card was introduced in the country. Over a span of
about three decades between 1980 and 2014, the initial
15 years did not witness many innovations in the financial
sector. The 2000s turned out to be a highly productive
decade in terms of innovation when many revolution-
ary technological changes that drew upon information
and communication technologies were introduced. The
1980s, some would argue, marked the first phase of
‘financial inclusion’ in the country. That was the
time when foreign banks realized that more than 200
million of the middle class households of the progressively
F
IGURE
3.3
Technology Innovation in Indian Banking
Source
: Deloitte (2013, 22).
1...,78,79,80,81,82,83,84,85,86,87 89,90,91,92,93,94,95,96,97,98,...196
Powered by FlippingBook